第5章:結論——「知的革命(マアリファ)」という生存戦略
クルアーンを学ぶ 第一部 第5章
第5章:結論——「知的革命(マアリファ)」という生存戦略
ここまで4つの章を通じて、クルアーンを一つの「システム設計図」として読み解いてきました。世界の構造、知性の拡張、時間軸の設計、富の循環——それぞれの章で浮かび上がってきたのは、驚くほど一貫した一つのメッセージです。
「人間は、外側からルールを与えられて動く存在ではなく、内側から変革し、自律的に真理を実現できる存在だ」
この最終章では、そのメッセージの核心——クルアーンが「知的革命(マアリファ)」と呼ぶもの——を、これまでの議論を束ねながら読み解きます。1. 潜在意識の再起動——私たちはすでに「答え」を持っている
近代哲学の出発点となったデカルトの「省察」は、一つのシンプルな問いから始まります。「何もかも疑ったとき、最後に残る確実なものは何か」——そしてデカルトは、純粋に理性を働かせたとき、人間の内側には生まれながらに真理の「種火」が宿っていることに気づきました(生得観念)。
クルアーンも、これと驚くほど近い構造を語ります。人間はこの世界に生まれてくる前から、すでに「本来の在り方(フィトラ)」を魂に刻んでいる——という考え方です。
ここで重要なのは、この構造が意味することです。クルアーンを読むとは、「外部から知識を詰め込む行為」ではない。むしろ、すでに自分の内側にある何かを思い出すプロセス——デカルトの省察が「疑うことを通じて確かなものを掘り起こす」のと同じように、クルアーンは「観察と熟考を通じて、眠っている本来の自分を掘り起こす」ための道具として機能します。
「腑に落ちる」感覚を経験したことがあるでしょうか。教えられたのではなく、何かに触れた瞬間に「そうだ、これだ」と感じる瞬間。クルアーンはその感覚を、「記憶の想起」と呼びます。信仰とは、外から植え付けられるものではなく、もともと自分の中にあったものへの帰還なのです。
2. 知性を拡張する「足場」——クルアーンをツールとして使う
第2章で紹介したアンディ・クラークの「007の原則」を思い出してください。賢い知性とは、すべてを頭の中に溜め込むのではなく、環境の構造を利用して認知の負荷を賢く分散させる能力です。地図、カレンダー、メモ——これらはすべて、脳の外に置かれた「思考の足場(Scaffolding)」です。
クルアーンは、この意味において人間の知性を拡張するための「外部メモリ」として機能します。
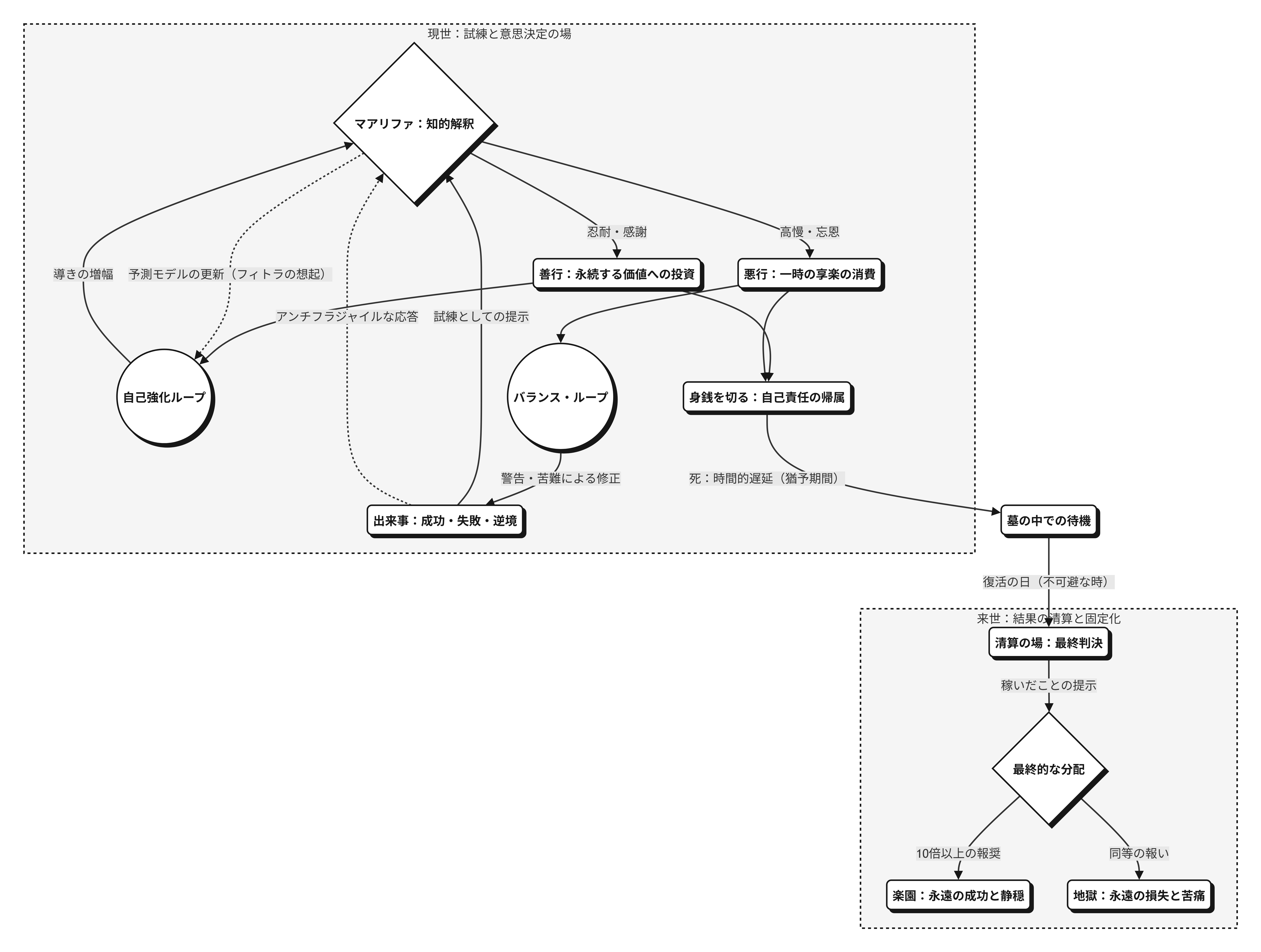
世界に溢れる「印(アヤート)」——自然界の精密な秩序、人間関係の複雑なダイナミクス、社会の興亡——を観察するだけでは、その意味を読み取るための「文脈」が必要です。クルアーンはその文脈を提供する。言い換えれば、世界というデータを意味ある情報へと変換するための「解釈のOS」です。
このOSをインストールした人間は、同じ出来事を全く異なる解像度で見ることができます。逆境を「不運」ではなく「成長の情報」として読む。格差を「仕方ない現実」ではなく「修正すべきシステムのバグ」として読む。時間を「消費するもの」ではなく「意味を積み重ねるもの」として読む。
クルアーンが求める「熟考(タファックル)」とは、このOSを使って世界を能動的に読み解く行為です。信仰とは思考を止めることではなく、思考をより深く、より遠くまで駆動させること——その姿勢そのものが、クルアーンが求める知的態度です。
図解:認知拡張の「足場(Scaffolding)」モデル
| レイヤー | 内容 | 機能 |
|---|---|---|
| ベース(内なる素地) | 本来の在り方(フィトラ)・潜在する問いへの感受性 | 「腑に落ちる」感覚の源泉 |
| ツール(外部メモリ) | クルアーン(解釈のOS・思考の足場) | 世界のデータを意味へ変換する文脈を提供 |
| 入力(環境との対話) | 自然界・人間関係・社会の「印(アヤート)」の観察 | OSに流し込むデータの収集 |
| 出力(認知の高度化) | 真理の実現(マアリファ) | より深い解像度で世界を読む能力 |
クルアーンは知性を縛る枷ではなく、人間の認識能力を引き上げる「OSのアップグレード」である。世界を読む力が上がるほど、行動の質も変わる。
3. カント的自律——「手段」ではなく「目的」として生きる
カントの倫理学には、有名な命題があります。「人間を、常に目的として扱え。決して単なる手段として扱うな」——これは他者に対する態度であると同時に、自分自身への態度でもあります。
評判のために善を行う人間は、評判という目的のための「手段」として善を使っています。利益のために誠実に振る舞う人間は、利益という目的のための「手段」として誠実さを使っています。これはカントの言う「他律」——外部の報酬や評価に行動を支配されている状態——です。
クルアーンが目指す人間像は、この構造からの脱出です。正義を、報酬があるからではなく正義であるから選ぶ。慈悲を、見返りがあるからではなく慈悲であるから行う。これがカントの「自律」であり、クルアーンが「マアリファ(真理の実現)」と呼ぶ状態に最も近いものです。
クルアーンはここで、人間という存在の特別な位置づけを示します。人間は、他のいかなる被造物も引き受けなかった「信託(自律的に法を守る責任)」を、自らの意志で引き受けた存在だ——と。これは重荷の話ではなく、自由の話です。ルールを外から与えられて従うのではなく、自らの理性でルールを理解し、選びとる。その能力を持つ存在として、人間は設計されている。
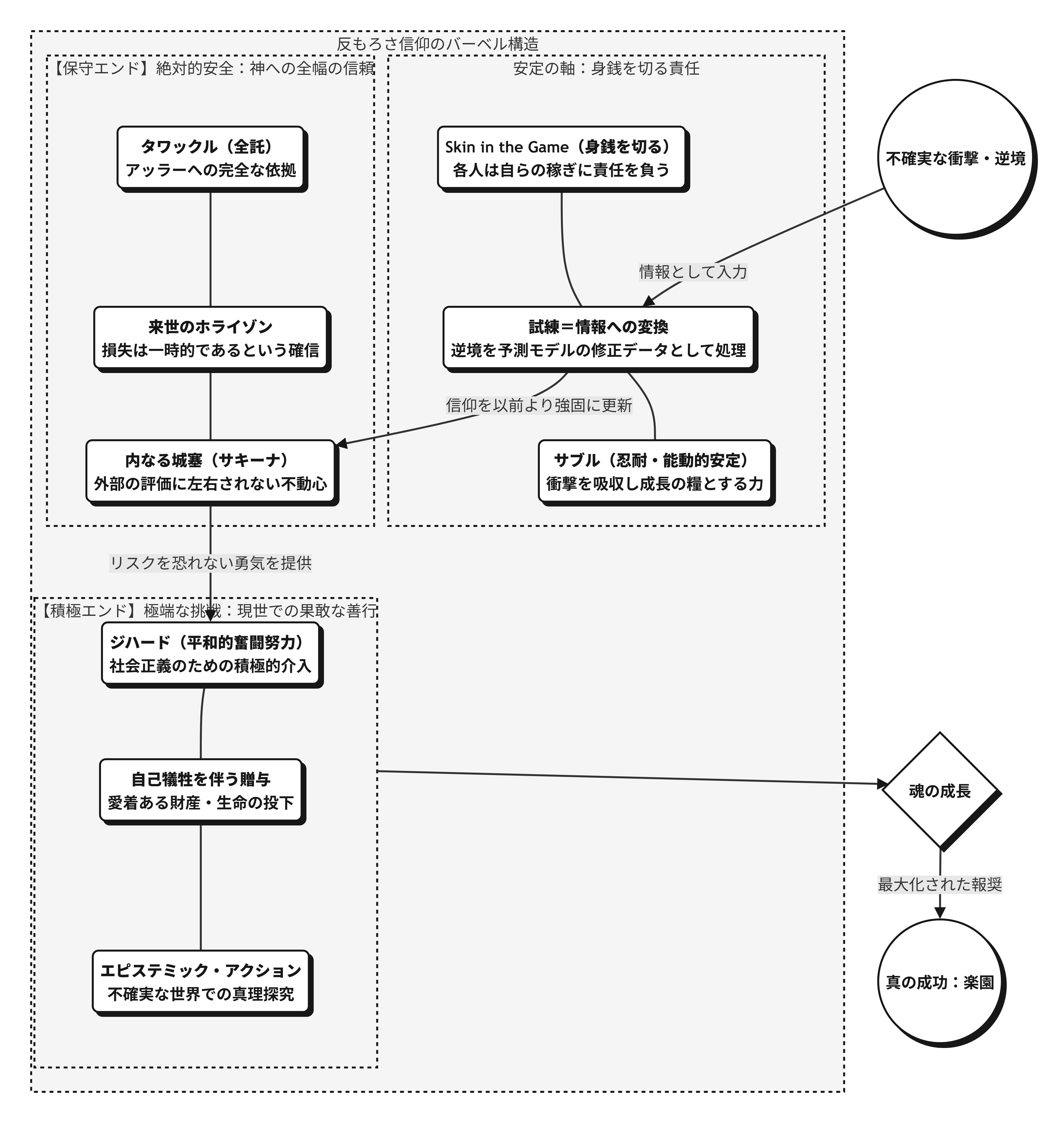
第4章で論じた「身銭を切る(Skin in the Game)」の話と繋がります。自分の行動の結果を自分が引き受けるとき、人間は最も誠実になる。クルアーンの「完全な自己責任」の原則は、この自律的な主体を生み出すためのインセンティブ設計だったのです。
図解:「他律」から「自律」へ——自律的主体の形成プロセス
| フェーズ | 内容 | カントの対応概念 |
|---|---|---|
| フェーズ1:外部の規律 | 礼拝・施し・断食などの実践 | 行動の型を外側から整える |
| フェーズ2:身体化・習慣化 | 繰り返しによって行動が「考えずに選べる」状態へ | 理性の法が身体に刻まれる |
| フェーズ3:内面化 | 「見られているから守る」から「これが正しいから選ぶ」へ | 他律→自律への転換点 |
| フェーズ4:自律的主体の完成 | 外部の衝撃に動じず、自らの意志で正義を選び続ける「内なる城塞」 | カントの「自律(真の自由)」の実現 |
外部的な規律が内面化を経て真の自由(自律)を生む。規律は自由の反対ではない。正しく設計された規律は、欲望の奴隷状態から人間を解放し、真の「自律した主体」を生み出す——これは逆説ではなく、精緻なシステム設計の帰結といえる。
4. 結び——「内なる城塞」を持つ者の強さ
ローマ皇帝にして哲学者であったマルクス・アウレリウスは、こう書き残しています。「外部の出来事があなたの魂を傷つけることはできない。あなたの魂を傷つけるのは、常にあなた自身の判断だ」——彼が「内なる城塞」と呼んだのは、いかなる外部の嵐が来ても揺らがない、自律した精神の拠り所です。
クルアーンが提供するものも、突き詰めればこれと同じです。世界がカオスに見えるとき、その背後にある深層のシステム構造(創造計画)を理解していること。短期の損失が長期の投資であることを知っていること。自分の行動が時間を超えて意味を持つことを信じていること。この理解と確信が、外部の衝撃に動じない「揺るぎない平安(サキーナ)」を生み出します。
これは宗教的な慰めの話ではありません。認知のアーキテクチャの問題です。同じ出来事に直面したとき、「世界はカオスで、自分は運命の被害者だ」という世界観を持つ人間と、「世界には一貫した構造があり、自分はその中で能動的に選択できる主体だ」という世界観を持つ人間では、その後の思考と行動の質が根本的に変わります。
クルアーンはその「世界観のOS」を、1400年前から精緻に設計してきた書物です。
神を信じているかどうかは、出発点として問いません。ただ、「自分はこの世界においていかなる時間軸で生き、いかなる構造を理解し、いかなる主体として行動するか」——この問いを真剣に考える人間にとって、クルアーンは今なお最も深く、最も挑戦的な「思考の相手」であり続けています。
盲信ではなく、知的誠実さをもって。その姿勢でクルアーンを開くこと——それがこのブログを通じて提案したかった、唯一のことです。
付録:総合図解
図表 「現世と来世」のシステム・ダイナミクス・モデル
図表 「マアリファ(知的革命)」の4ステップ・プロセス
図表 社会的公正:富の「滞留」vs「循環」の比較図
図表 規律による「自律的主体」の形成フロー
図表 「自己証拠化する魂」の推論モデル
図表 反もろさ(アンチフラジャイル)信仰のバーベル戦略





